Entérate sobre lo que es la Ley Silla que entró en vigor el pasado 17 de junio 2025 y si está obligado tu centro de trabajo
La Ley Silla, es una reforma a la Ley Federal del Trabajo, que nace con la finalidad de que los trabajadores cuenten con las condiciones de tener un trabajo digno, para ello es necesario permitir descanso intermedios durante una jornada de trabajo sobretodo en personas que estén en riesgo por la bipedestación .Los trabajos en bipedestación pueden provocar dolor y fatiga muscular derivado de la sobrecarga en músculos y articulaciones con problemas en extremidades inferiores y columna principalmente.
Puntos clave Ley Silla
Obligación de los empleadores: La ley establece la obligación para los patrones de proveer un número suficiente de asientos o sillas con respaldo a los trabajadores, tanto para el desempeño de sus funciones como para sus descansos.
Prohibición de obligar a permanecer de pie: Queda prohibido obligar a los empleados a estar de pie toda la jornada laboral sin permitirles periodos de descanso.
Sanciones por incumplimiento: El incumplimiento de la Ley Silla puede traer sanciones económicas para los empleadores, que van desde 250 ($28,285.00) a 2,500 ($282,850.00) veces la Unidad de Medida y Actualización (UMA). Si se reincide incluso se podría llegar a la suspensión de actividades.
Cronología
19 de diciembre 2024 se publico en el DOF modificaciones a la LFT, en la que se establece la obligación de los patrones a proveer asientos o sillas con respaldo a los trabajadores en sectores de servicios comercio y centros de trabajo análogos, así como en establecimientos industriales.
17 de junio 2025 entran en vigor las reformas.
17 de julio 2025 se cumplen los 30 días siguientes en los que la autoridad emitió reglas de aplicación. (Diario Oficial del Federación. Sobre los factores de riesgos de trabajo para garantizar el derecho al descanso durante la jornada laboral de las personas trabajadoras en bipedestación en los sectores de servicios, comercio, centros de trabajo análogos y establecimientos industriales. 17 julio 2025)
________________________________________________________________________________________
¿Cuáles son los tipos de bipedestación?
I. Bipedestación: Postura de pie de las personas trabajadoras.
II. Bipedestación estática: Postura de pide las personas trabajadores que realizan sus tareas de pie y prácticamente sin moverse o con desplazamientos mínimos.
III. Bipedestación dinámica: Postura de pie de las personas trabajadoras que tienen posibilidad de realizar desplazamientos más amplios que en la bipedestación estática.
IV. Bipedestación prolongada: Postura de pie de las personas trabajadoras que realizan sus tareas de pie por más de 3 horas continuas durante su jornada laboral.
Es importante conocer estos conceptos y cumplir con las disposiciones ya que son obligatorias para todos los centros de trabajo en territorio nacional, que cuenten con personas trabajadores que realicen tareas en bipedestación durante la jornada laboral en sectores servicios, comercio y análogos y cuando lo permita la naturaleza del trabajo, en establecimientos industriales.
¿Cuáles son las obligaciones de las personas empleadoras?
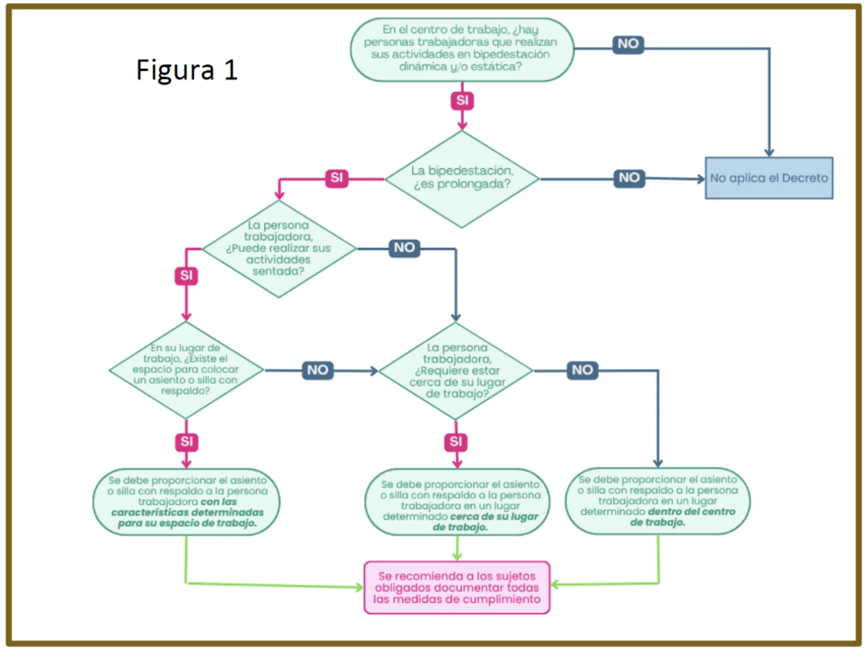
A. Realizar un análisis considerando el diagrama de flujo él cual debe incluirse en el diagnóstico y programa de seguridad y salud en el trabajo o en la relación de acciones preventivas y correctivas de seguridad y salud en el trabajo , según corresponda , como se refiere en la NOM-030-STPS-2009,

B. Registrar en las actas de recorridos de verificación de la comisión de seguridad e higiene del centro de trabajo los riesgos de trabajo detectados por cada una de las personas trabajadores en bipedestación y las medidas preventivas a implementar.
C. El registro en las actas de recorrido de verificación deberá de contar con la siguiente información.
I.Datos generales del centro de trabajo. Denominación y domicilio
II. Fecha de verificación. Día , mes y año
III. Área con descripción general de las condiciones en las que se realiza el trabajo en bipedestación ( ruido, iluminación, ventilación, temperaturas, vibraciones, contaminación del ambiente de productos químicos)
IV.Herramientas manuales, maquinaria o equipos fijos que utilizan para realizar sus actividades.
V.Tipo de carga física manual que desarrolla ( empujar, jalar, levantar objetos, por ejemplo)
VI. Nivel de atención requerido para las actividades de las personas en bipedestación ( visual, auditiva, motora, por ejemplo)
VII. Nombre de la persona trabajadora evaluada.
VIII. Puesto de trabajo de la persona evaluada ( con las actividades que realiza mientras está de pie).
IX. Tipo de bipedestación y tiempo continuo que labora en esta postura.
X. Otros aspectos a considerar ( edad, género, estado de salud, de gravidez u otros que puedan incrementar los riesgos o afectaciones a la salud por la bipedestación) que sirvan para el análisis individual o colectivo y el nivel de riesgo de cada persona
XI.Nombre del evaluador designado por la persona empleadora debe ser integrante de la Comisión de Seguridad e Higiene.
D. Determinar el nivel de riesgo de cada persona trabajadora que labora en bipedestación, mediante el siguiente procedimiento de puntaje de las respuestas a 7 condicionantes.

E. Considerar el tipo de asiento o silla con respaldo adecuado , por ejemplo.
I. Banco alto o tipo perchero. Si se requiere apoyo ocasional
II. Silla alta con respaldo medio: Para alternar posturas.
III. Silla ergonómica ajustable: Si la tarea se puede hacer sentado
IV. Reposapiés. Si la altura del asiento lo requiera
F. Proveer a las personas trabajadoras en bipedestación el tipo de asiento o silla con respaldo más adecuado en su puesto de trabajo, o en lugar diferente con base en el resultado obtenido a partir de la evaluación del nivel de riesgo del inciso D de estas Disposiciones, considerando las siguientes características:
o Respaldo: Proporcionar soporte evitando la fatiga muscular.
o Altura del asiento: Permitir que los pies de la persona toquen el suelo sin que haya tensión en las piernas o en la espalda.
o Soporte lumbar: Permitir la adaptación a la curvatura natural de la columna vertebral, proporcionando apoyo firme pero flexible en la zona lumbar.
o Capacidad de ajuste: Permitir acomodar la altura del asiento, profundidad, inclinación del respaldo, altura y abatimiento de los reposabrazos para adaptarse a las necesidades individuales.
o Ergonomía: Promover una postura saludable y reducir la presión en diferentes partes del cuerpo como espalda, hombros, cuello y pliegue de las piernas.
o Facilidad de movimiento: Contener ruedas o mecanismos de giro que permitan moverse con facilidad sin tener que levantarse constantemente.
o Estabilidad: Evitar que se mueva o incline involuntariamente durante el uso.
o Reposabrazos: Considerar el apoyo a los antebrazos para reducir la tensión en hombros.
o Reposapiés: Contener reposapiés que se pueda extender o retraer y que permita al usuario elevar o bajar las piernas y obtener una mayor comodidad al reclinarse y una mejor circulación.
G. Considerar, entre otras medidas preventivas (técnico-administrativas), para evitar riesgos de trabajo de las personas trabajadoras en bipedestación, las siguientes:
I. Diseñar o adecuar estaciones de trabajo para permitir la incorporación de asientos o sillas con respaldo y el libre movimiento de extremidades y tronco;
II. Alternar tareas que permitan el cambio de postura en bipedestación y sedente;
III. Proporcionar calzado ergonómico para bipedestación;
IV. Acondicionar los pisos en el puesto de trabajo, de tal manera que tenga una superficie amortiguada (tapete, alfombra o materiales blandos antifatiga, entre otros), y
V. Establecer un programa de pausas activas conforme al resultado del análisis de riesgos (por ejemplo: pausas determinadas por cada hora).
H. Informar a las personas trabajadoras en bipedestación sobre los riesgos a losque se exponen y las medidas de prevención implementadas en el centro de trabajo.
I. Señalizar las áreas donde se ubiquen asientos o sillas con respaldo, destinadas para las personas trabajadoras que realizan sus actividades en bipedestación, cuando dichas áreas sean diferentes a las del puesto de trabajo.
J. Canalizar al personal expuesto a bipedestación para atención médica, cuando haya signos o síntomas de molestias o afectación a la salud que puedan estar relacionados con dicha postura.
¿Cuáles son las obligaciones de las personas trabajadoras?
A. Aportar la información que requiera la persona empleadora para determinar las características del asiento, o silla con respaldo, a que se refieren las presentes Disposiciones.
B. Participar en la capacitación y adiestramiento para el uso y mantenimiento adecuado del asiento o silla con respaldo proporcionado por la persona empleadora.
C. Utilizar y cuidar el asiento o silla con respaldo de acuerdo con las indicaciones, instrucciones, procedimientos, capacitación y adiestramiento que recibieron para tal efecto.
D. Revisar las condiciones del asiento o silla con respaldo otorgada.
E. Informar a la persona empleadora, a través de la comisión de seguridad e higiene sobre anomalías del asiento o silla con respaldo, con el fin que se proporcione mantenimiento o se reemplace.
F. Mantener ordenados y limpios sus lugares de trabajo y áreas comunes en donde se ubiquen los asientos o sillas con respaldo.
G. Cumplir con someterse a los exámenes médicos que correspondan.
¿Qué autoridad se encargará de la vigilancia y cumplimiento de la Ley Silla?
La vigilancia del cumplimiento de las presentes Disposiciones corresponderá a la Secretaría del Trabajo y Previsión Social.
Fuente: Diario Oficial de la Federación. Disposiciones Publicadas el 17 de julio 2025 / Gemini